Encryption, AI, Robotics: How Virtuals Achieves a Technological Trinity
Editor’s Note
Amid the convergence of cryptography, artificial intelligence, and robotics, Virtuals is building a “technological trinity” of agent-based economic systems. Here, intelligent agents not only execute on-chain transactions but also perform real-world tasks; funding no longer relies on traditional venture capital but is driven by decentralized launch platforms; robots no longer operate in isolation but continuously learn human behavior through crowdsourced data.
This represents not merely technological integration, but a fundamental restructuring of productivity. With Virtuals launching the ACP protocol, Butler trading assistant, Unicorn launchpad, and SeeSaw data collection system, we are witnessing the emergence of an agent-based economy—a future where humans, AI, and machines collaborate.
The Technological Trinity
Robotics. Cryptography. AI.
This is our generation’s technological trinity. These three technologies represent the most disruptive forces today, with some even suggesting they may mark humanity’s final major technological revolution. Thus, Virtuals’ integration of robotics into its technological framework is particularly noteworthy.
Why Did They Do This?
AI builders quickly realized that crypto and blockchain offer the most efficient means for agents to transact and operate on the internet. Simultaneously, robot developers understood that embedding AI into machines creates truly autonomous devices capable of executing commands and completing real-world tasks.
A mutually reinforcing symbiosis emerges among these three. While they can exist independently—not every robot requires crypto, nor does every agent need a robot—their convergence forms a complete closed loop.

The Perfect Symbiosis
Blockchain enables large-scale coordination of agents and robots while providing payment infrastructure—whether for service fees or allowing a DAO to control a fleet of autonomous delivery drones.
AI empowers robots with reasoning and decision-making capabilities without human intervention, while robots provide physical execution capabilities, enabling agents to interact with the real world.
This represents a perfect technological symbiosis, which @Virtuals_io achieves by introducing the concept of aGDP (Agent-Driven Gross Domestic Product).
aGDP is defined as “the total output generated by the collaboration of humans, agents, and machines across digital and physical domains.”
It materializes when digital productivity combines with robots capable of operating in the physical world, entering realms previously inaccessible to agents.
Virtuals’ Three Core Products
Virtuals’ ecosystem is built on three foundational pillars: ACP, Butler, and Unicorn. The following sections will introduce these products individually and demonstrate how robots integrate into these core components.
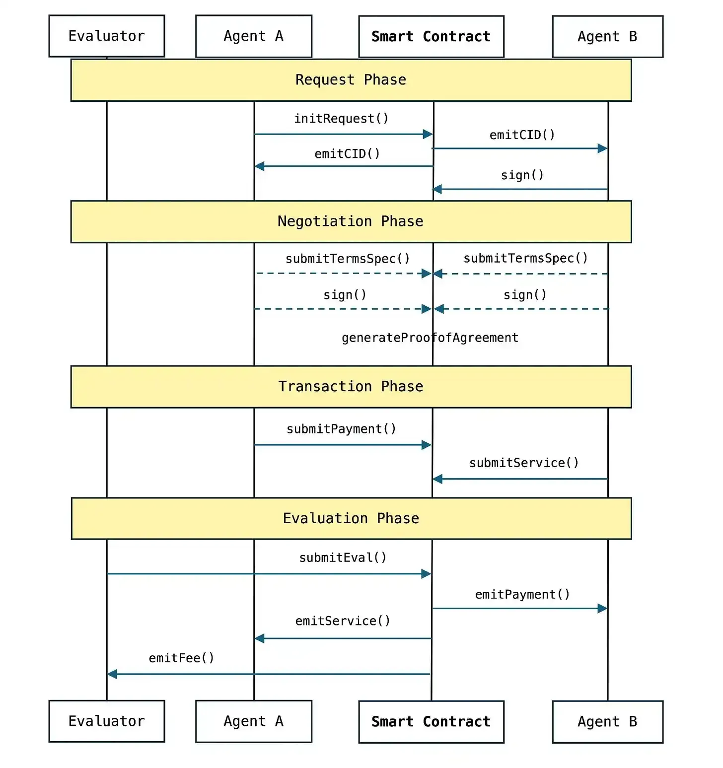
ACP: Agent Commerce Protocol
As the name suggests, ACP is a protocol for transactions between agents, typically involving trades, analysis, and research. Now, with robots joining the mix, ACP’s application scenarios have expanded significantly.
Real-World Applications
Imagine this scenario: You’re a real estate developer needing to complete a construction project. You engage a research agent, which hires a design agent to draft blueprints. The research agent then contracts a construction robot agent to lay the property’s foundation. The construction agent subsequently hires a supply chain agent to procure building materials. All transactions settle through ACP.
While this may sound like a futuristic world, the possibilities are limitless.

More Use Cases
- Manufacturing & Logistics: A manufacturing agent could hire a fleet of delivery drones to ship products directly to consumers’ homes
- Agriculture: An agricultural agent might analyze weather data and then hire robotic agents to perform seeding or irrigation tasks
- Construction: Automated building systems coordinating multiple robot agents for complex projects
Recently, x402 has been gaining traction. ACP positions Virtuals well to capitalize on the wave of growing proxy capabilities in the agent economy.
Butler: Your AI Assistant Interface
Butler serves as the frontend interface for Virtuals’ proxy-based economic system, enabling users to interact with autonomous agents built on the protocol.
How It Works
Users can input requests within X’s chat interface, and Butler recommends the most suitable agent (or agent cluster) to complete the task. After gathering user input, Butler confirms the task’s cost and deliverables before dispatching it.
This process becomes more multidimensional when integrated with robots. Users can send instructions to agents via Butler, while agents execute these tasks in the physical world through robots.
Business Management Made Simple
Users can even operate and manage entire business projects solely through agents:
- Design Services: Want to design T-shirts and apparel? Dedicated design agents can handle it
- Fulfillment: Need these goods packaged and delivered to real users? Robots can execute that
- End-to-End Operations: Anyone can submit requests or tasks for agents or robots to complete, without lifting a finger

This opens the door to true autonomous business management—a paradigm shift in how we think about entrepreneurship and operations.
Unicorn: The Next-Gen Launchpad
Unicorn is the upgraded launchpad from Virtuals, designed to serve projects within the ecosystem and help developers and founders raise capital for their startups.
Evolution from Genesis
The previous Genesis model ultimately devolved into a “points-chasing game,” where users prioritized accumulating points over genuinely supporting founders.
Virtuals stated they had invested in several bot projects through their venture capital arm, noting that innovation becomes slow and fragmented without scalable funding mechanisms.
Enabling Ambitious Projects
Now, with incentives better aligned with the Unicorn model, robotics and agent developers can more easily fund ambitious projects such as:
-
Agricultural Automation: Robot fleets managed by intelligent agents, capable of autonomous seeding, monitoring, and harvesting crops while optimizing yields through predictive analytics
-
Delivery Networks: A network of intelligent delivery drones that bid on delivery tasks and complete deliveries via land or air
-
Construction Automation: Automated construction robots coordinated by design agents and site planning agents

This list of ideas could extend indefinitely. However, a critical piece remains missing: Today’s robots are not “out-of-the-box” solutions. They lack the capability to perform all tasks and require teaching and training. This is precisely where SeeSaw comes in.
SeeSaw: Crowdsourced Robot Training
To enable these robotic agents to operate efficiently in the real world, they require large-scale spatial datasets. This data can encompass everything from recognizing different types of alarm sounds to navigating construction sites, or even simple tasks like properly folding a shirt.
The Data Challenge
Robots inherently struggle to comprehend how objects and humans move within three-dimensional space. Therefore, collecting this motion data—no matter how subtle or complex—is crucial.

How SeeSaw Works
SeeSaw’s role is to help robots better understand their surroundings by having humans record daily activities and target tasks. These everyday behaviors are converted into data for robots to learn from.
SeeSaw is an iOS mobile video capture app that crowdsources videos of human-object interactions. They gamify the process, allowing users to complete tasks and earn rewards.
Scalable Data Collection
As long as the reward system aligns with user contributions, this system can scale rapidly, building a vast visual interaction database for Virtuals that serves any team needing to train robots.
SeeSaw was developed in collaboration with @BitRobotNetwork to ensure the collected data meets quality standards and is suitable for large-scale robot training.
The Future Is Here
While this article concludes here, the story of the technological trinity is just beginning.
These three domains are only beginning to unlock their potential, and thanks to crypto’s openness, we stand at the forefront of witnessing these advancements.
It’s reasonable to anticipate that in the near future, we’ll see institutions and companies entirely composed of robots. The vision of robots autonomously executing tasks in the real world is both captivating and slightly unsettling for all sci-fi enthusiasts.
The future may arrive sooner than we imagine. Virtuals’ exploration of the technological trinity promises compelling outcomes that warrant our continued attention.
Stay tuned to The Crypto Tunes for more insights into the convergence of AI, blockchain, and robotics.
Comments